必赢766net手机版
必赢766net手机版
学院概况
学院简介
现任领导
机构设置
学院新闻
新闻动态
通知公告
信息公开
师资队伍
环境科学
环境工程
生物科学
本科生培养
专业简介
培养方案
教学动态
教务信息
研究生培养
学科简介
硕士生导师
研究生招生
研究生培养
科学研究
研究方向
研究团队
研究成果
科研项目
科研动态
学术交流
党团建设
党建动态
主题教育
学生工作
招生就业
资助工作
学生活动
日常管理
实验室管理
规章制度
大型仪器
实验室预约
下载
规章制度
大型仪器
实验室预约
下载
规章制度
必赢766net手机版
实验室管理
规章制度
正文
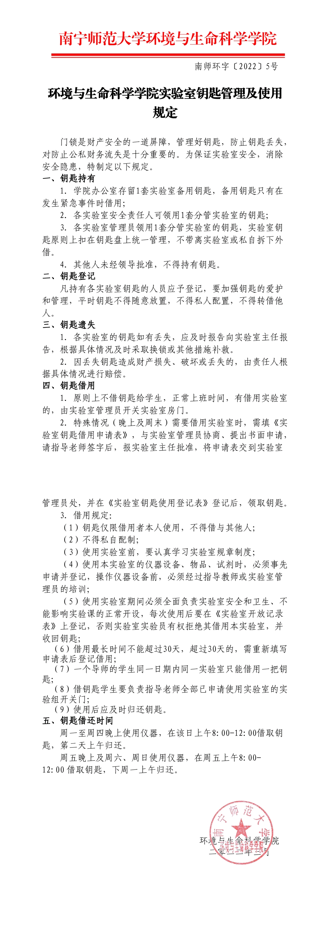
必赢766net手机版实验室钥匙管理及使用规定
2022年05月27日
浏览量:次
来源:
作者:
[打印文章]
[添加收藏]
上一篇:
必赢766net手机版实验室废弃物处理管理办法
下一篇:
必赢766net手机版申请使用教学与科研实验室备案审批制度
必赢766net手机版 广西南宁市武鸣区新宁路508号 邮编:530100
备案号:
桂ICP备05000947号
版权所有:必赢766net手机版(中国)股份有限公司